Plastični kalupi za zelenjavo
AOJIE Mould je eden od vodilnih proizvajalec plesen v Huangyan --- Mould Hometown Kitajske. Specializirali smo se za načrtovanje in proizvodnjo plesni brizganje plastike. AOJIE je zaposloval veliko vrhunskih strokovnjakov, kupil napredno opremo za izdelavo tehnološkega centra. AOJIE pokriva površino več kot 10000 kvadratnih metrov. Imamo učinkovito, natančno opremo za obdelavo in testiranje, vključno z visokozmogljivim CNC rezkalnim strojem, CNC gravirnim strojem, strojno tekočim strojem, globokim vrtalnikom, CNC rezkalni stroj, vrtalni stroj, brusilni stroj, stroj za rezanje žice, EDM in 10 sklopov Haitski stroji za injiciranje in tako naprej.



Informacije o kalupih
Oblikovanje kalupov | Plastična rastlinska pločevina |
De-plesni tip | Samodejni izmet |
Material za kalupe | NAK80, S136, 2316, 2738, H13, 718H, P20 itd |
Mavčne votline | samski |
Runner | hladni valjar, |
Programska oprema za oblikovanje | UG, PROE, CAD, CAXA itd. |
Plastični material | PP, PE |
Življenje mold | 500.000-2.000.000 posnetkov |
Čas dostave | 70-85 dni |
Pakiranje | lesena paleta |
Prevoz | ob morju |
Izvozna država | po vsem svetu |
OEM red | dobrodošli |

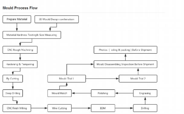
Pretočni procesni tok

Test

Pakiranje in dostava
1.Preverite komponento kalupa
2. Vlečenje plesni / jedro plesni in razpršilo antirust ali razpršite olje na plesni
3. Uporabite film, da zavijte plesen
4.Put plesni v leseno ohišje

Kaj lahko dobavi?
Vključeni izdelki
Kalupi za motocikle: Obdelava motornih koles. Scooter Part Mold. Dune Buggy Mould. ATV kalup. Toy Cart Mold ect.
Pnevmatike za avtomobile: odbijač, kalup za plošče, vratne plošče.
Kalupi za industrijsko blago: paletni kalup, kalup za kalupe, kalup za pivo, kalup za barvne posode itd.
Commodity kalupi: predsednik mould, stool mould, namizni mould, žlica Mould, Basket Mould, Mold Food Container, Mold Box, Dustbin Mould, itd
Oblikovanje plesni
10 višjih inženirjev in več kot 30 tehničnih oblikovalcev, ki jih podpira strokovna in izkušena oblikovalska ekipa.
Nadzor kakovosti
certificirano z ISO9001-2008 za več let, strog nadzor kakovosti, ki spoštujejo zahteve ISO, več višji inženir projekta je odgovoren za obdelavo plesni obdelavo in po naročilu kupcev V celovito sledenje za nadzor kakovosti plesni in reševanje problemov v čas.
Poprodajne storitve
Eno leto garancije od datuma dobave (razen poškodbe od uporabe)
Pod garancijo, če stranka naleti na težavo v kakovosti plesni, Aojie vzdržuje in spreminja komponente brezplačno.
Naši izkušeni inženirji bodo ponudili vse okrogle tehnične rešitve za kakršne koli težave pri delovanju plesni stranke

Dobrodošli, da nas kontaktirate:
Kontakt: Apple Lin
Mobitel: +0086 135 7584 9118
Wechat: +0086 135 7584 9118
QQ: 2874366704
Skype: apple_1566 apple@ajmould.com
E-pošta: john@ajmould.com
Priljubljena oznake: plastični zelenjavni zaboj, Kitajska, dobavitelji, proizvajalci, tovarni, po meri, kupujejo


